
The mobility ecosystem for multimodal transport management solutions
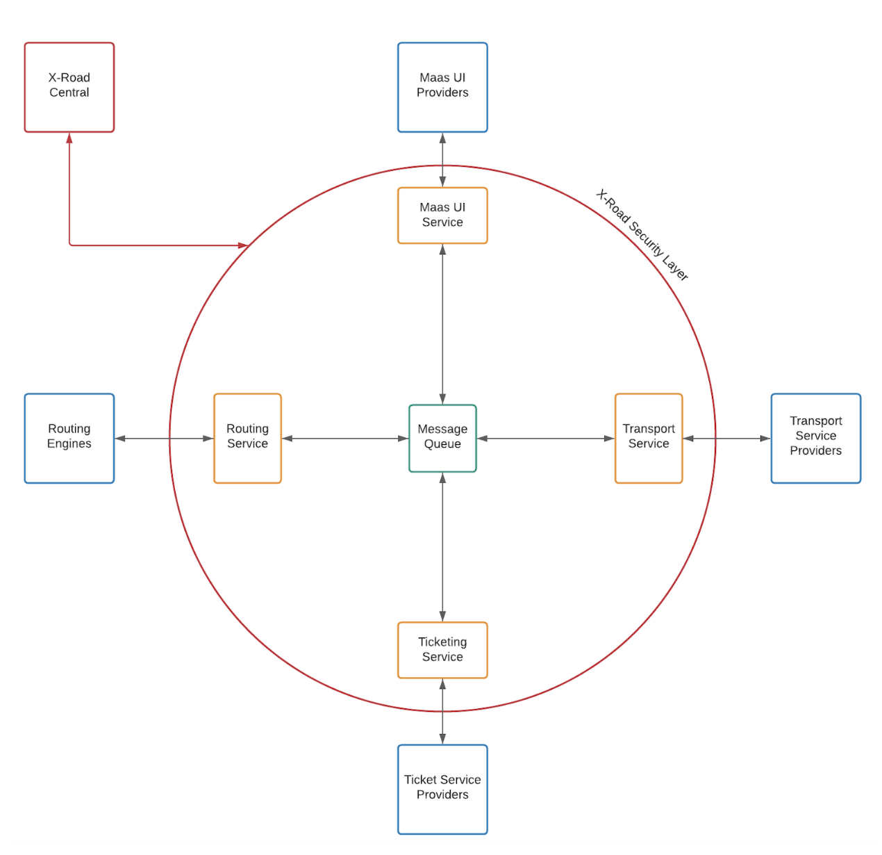
The mobility ecosystem for multimodal transport management solutions has been designed and developed on the frame of the Future Mobility transport project. The solution is MaaS XT, referencing the Estonian X-Road concept for a secure data exchange framework. The main goal of the MaaS XT is to provide an architecture and open service that can deliver mobility solutions requests asynchronously. The following figure demonstrates the MaaS XT platform architecture.

The experimental solution includes the following interconnected external services available on the platform: MaaS UI Provider, Routing Engine #1 (supports multi-modal service), Routing Engine #2, DRT Provider #1, DRT Provider #2 and Ticketing platform. The solution has a multilayer concept, enabling the interconnection of external services.
- Platform services - These components are MaaS XT specific services. Each of these services acts as a gate into the MaaS XT platform for the external components. Platform services are separate for each type of service provider (e.g. MaaS UI services, DRT services, ticketing services and routing services).
- Platform communication - This component is the message queue implementation. Its purpose is to facilitate communication between platform service components. With this asynchronous communication and message, redundancy is achieved.
- Security services - These components are X-Road specific services to provide a layer of security to the platform. Each external service must authenticate via X-Road to communicate with MaaS XT components, given that they have the correct permissions.
This solution is implemented as a prototype in Estonia connected to TalTech self-driving vehicle shuttle iseAuto pilot under the FinEst Twins challenge initiative in the spring of 2023 in the City of Tallinn and the sub-urban areas close to Tallinn by interconnecting classical public transport services with self-driving shuttles. The pilot corridor is from the passenger’s home in the suburban area of Tallinn to Tallinn harbour and beyond to Helsinki.

Summary in Estonian
MaaS XT lahendus on TalTech ja erasektori koostöös valminud liikuvusteenuse andmevahetuse platvorm, mis võimaldab turvaliselt siduda erinevaid transpordi teenuseid nn teenusepakkujad, isejuhtivad minibussid, piletimüük, sõiduplaneerija, kasutajaliides, nõudepõhine transport jne. Avalikul sektoril tekib võimalus platvormi kaudu pakkuda lisaks mugavale transporditeenusele ka paindlikke ja personaliseeritud lahendusi/teenuseid nagu sotsiaal-, hariduse- või haigla transport, subsideerides neid vaid vajaduse põhiselt ja automatiseeritult (vähendades seeläbi halduskoormust)MaaS XT põhineb Eesti e-riigi ja X-tee standarditel, on usaldusväärne ja turvaline platvorm, millega on lihtne liidestuda riigi erinevatel IT lahendustel (SKAIS, Rahvastikuregister jne.) ning erasektoril.
