
TalTech iseAuto v2.0
Second-generation open L4 shuttle — Autoware.universe, control architecture, V&V, and living-lab pilots.

XTRUST-6G
XTRUST-6G

SafeAV
SafeAV

PLIADES
PLIADES

Milrem 2
Passive-adaptive autonomous navigation system for unmanned ground vehicles

TayuTech
Turning public vehicles into moving data collectors for smarter urban sensing

IOT-OPEN.EU Reloaded
IOT-OPEN.EU Reloaded

FinEst Centre for Smart Cities
FinEst Centre for Smart Cities

Sohjoa Baltic / Last Mile
Sohjoa Baltic / Last Mile

AV Smart Testbed
AV Smart Testbed

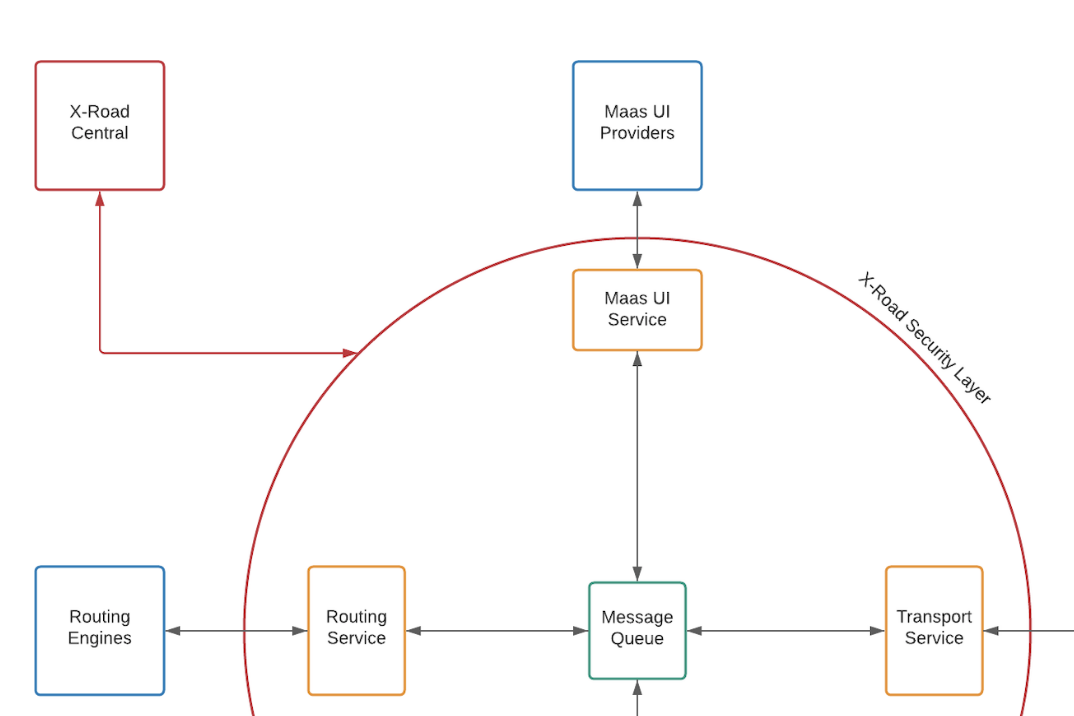
MaaS XT
MaaS XT

SURE 5.0
SURE 5.0

FABULOS
FABULOS

CityScape
CityScape

RetroEV
Classic Pontiac Fiero converted to full electric drive with modern driver assistance (ADAS).

iseAuto v1 (ISEAUTO)
First-generation TalTech autonomous shuttle (SilberAuto / ABB era) — prototype, Autoware.ai, and v1-era pilots.

TrainIoT
TrainIoT

IOT-OPEN
IOT-OPEN

Multipurpose mobile robot UKU
Multipurpose mobile robot UKU

BoxBot
BoxBot

