


Our Projects

AV Smart Testbed
AV Smart Testbed

CityScape
CityScape

FABULOS
FABULOS

FinEst Centre for Smart Cities
FinEst Centre for Smart Cities

IOT-OPEN
IOT-OPEN

IOT-OPEN.EU Reloaded
IOT-OPEN.EU Reloaded

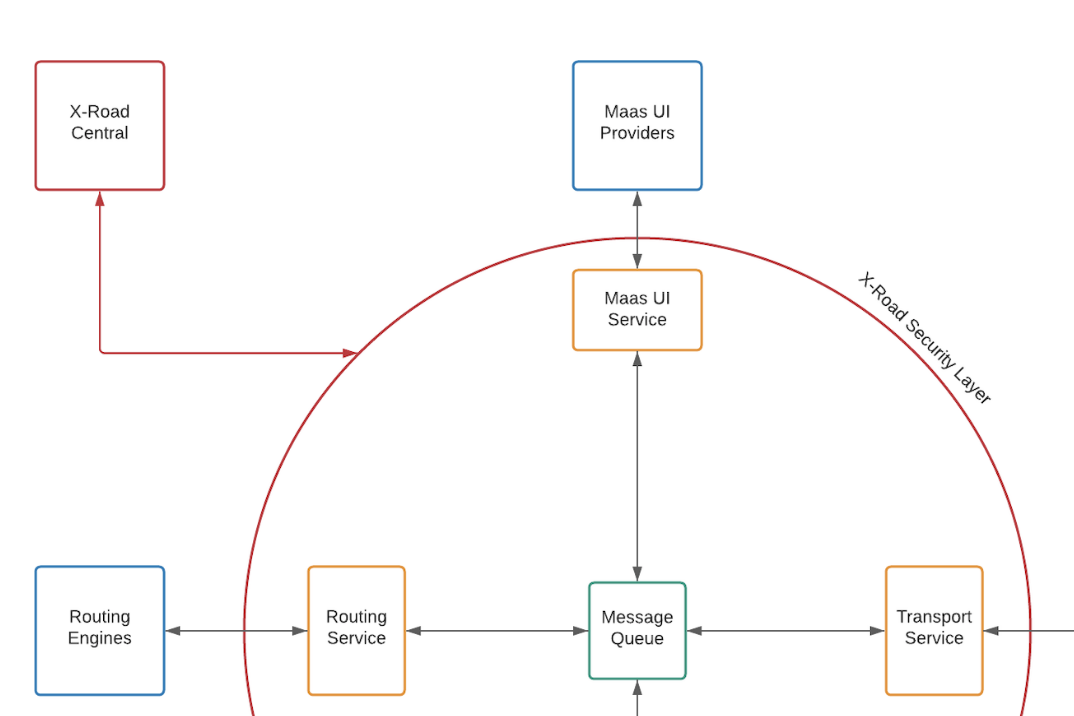
MaaS XT
MaaS XT

Measurement methodology for Automatic Transmission Gearboxes
Measurement methodology for Automatic Transmission Gearboxes

Multipurpose mobile robot UKU
Multipurpose mobile robot UKU

PLIADES
PLIADES

RetroEV
RetroEV

SafeAV
SafeAV

Self-driving shuttle - ISEAUTO
Self-driving shuttle - ISEAUTO

Sohjoa Baltic / Last Mile
Sohjoa Baltic / Last Mile

SURE 5.0
SURE 5.0

TalTech iseAuto v2.0
TalTech iseAuto v2.0

TrainIoT
TrainIoT

Transportation robot for industrial logistics - BoxBot
Transportation robot for industrial logistics - BoxBot

UGV passive-adaptive navigation
UGV passive-adaptive navigation

